コンテンツに移動
ナビゲーションに移動
ホーム
HOME
更新情報
NEWS
「渋谷プロジェクト」について
ABOUT
店頭告知内容
ANNOUNCEMENT
開示請求等に対する対応
CORRESPONDENCE
個人情報保護方針
PRIVACY
スタートまでの道のり
ROAD
店頭告知内容
HOME
店頭告知内容
店頭告知内容
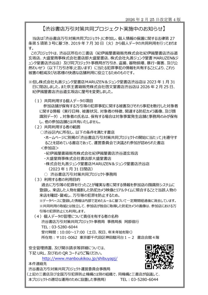
各参加書店における、店頭告知内容は以下の通りです。
PDFはこちら
PAGE TOP
MENU
ホーム
更新情報
「渋谷プロジェクト」について
店頭告知内容
開示請求等に対する対応
個人情報保護方針
スタートまでの道のり